krutong
àÅ×Í¡ÀÒÉÒ
ä·Â
Íѧ¡ÄÉ
¡µÔ¡Ò¡ÒÃá¢è§¢Ñ¹ËØè¹Â¹µìàÅç¡ÃдѺÀÒ¤»Õ 2552
¡µÔ¡Ò¡ÒÃá¢è§¢Ñ¹·Ñ¡ÉÐÇÔªÒªÕ¾ ªèÒ§ÍÔàÅç¡·Ã͹ԡÊì»ÃШӻաÒÃÈÖ¡ÉÒ 2552 ·ÕèâçáÃÁʵÒÃì ¨Ñ§ËÇÑ´ÃÐÂͧ ¨Ó¹Ç¹ÿ3 ä¿Åì¤ÃѺ
1. ¡µÔ¡Ò¡ÒÃá¢è§¢Ñ¹áÅÐẺ¿ÍÃìÁ¡ÒÃá¢è§¢Ñ¹
2. ʹÒÁ¡ÒÃá¢è§¢Ñ¹
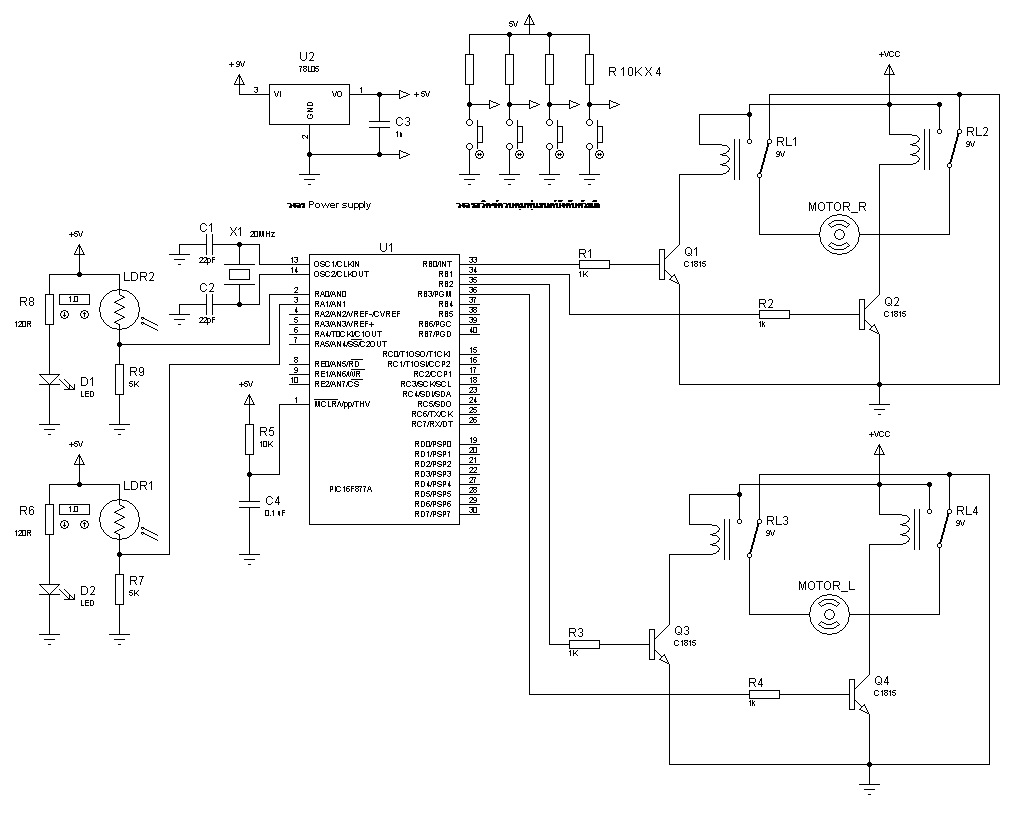
3. ǧ¨Ã·Õèãªéá¢è§¢Ñ¹
µÔªÁ
µéͧ¡ÒÃãËé¤Ðá¹¹º·¤ÇÒÁ¹Õéè ?
0
¤Ðá¹¹âËÇ´
ÊÃéÒ§â´Â :
krutong
ʶҹР: ¼Ùéãªé·ÑèÇä»
ÍÔàÅç¡·Ã͹ԡÊì